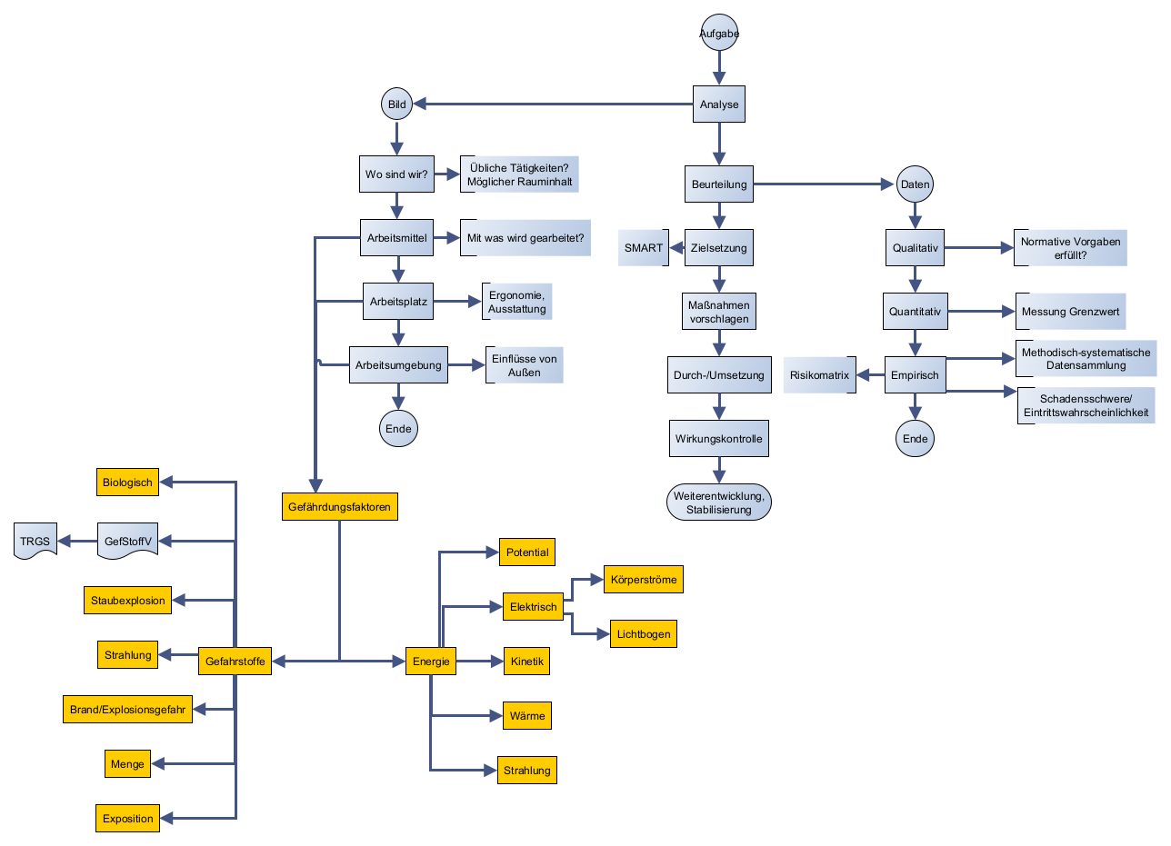
Wo sind wir?
Bild
Arbeitsmittel
Aufgabe
Analyse
Arbeitsplatz
Arbeitsumgebung
Beurteilung
Gefährdungsfaktoren
Energie
Strahlung
Wärme
Kinetik
Potential
Elektrisch
Lichtbogen
Körperströme
Gefahrstoffe
Staubexplosion
Exposition
Menge
Brand/Explosionsgefahr
Strahlung
GefStoffV
TRGS
Biologisch
Mit was wird gearbeitet?
Ergonomie,
Ausstattung
Einflüsse von
Außen
Ende
Zielsetzung
Maßnahmen
vorschlagen
Durch-/Umsetzung
Wirkungskontrolle
Weiterentwicklung,
Stabilisierung
Übliche Tätigkeiten?
Möglicher Rauminhalt
Normative Vorgaben
erfüllt?
Messung Grenzwert
Methodisch-systematische
Datensammlung
Schadensschwere/
Eintrittswahrscheinlichkeit
Risikomatrix
Qualitativ
Quantitativ
Empirisch
Daten
Ende
SMART